
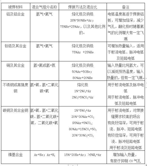
工業(yè)上常用的焊接混合氣大致可能分為二元混合氣、三元混合氣和四元混合氣三類(lèi)。常用的二元混合氣有Ar-He、Ar-N2、Ar-H2、Ar -O2、Ar-CO2、N2-H2、CO2-O2等;常用的三元混合氣有Ar-He-CO2、Ar-He-N2、Ar-He-O2、Ar-CO2-O2 等;四元混合氣用得比較少,主要由Ar 、He、H2、O2、N2、CO2等配制而成.
常用焊接混合氣體
推薦新聞 工業(yè)上常用的焊接混合氣大致可能分為二元混合氣、三元混合氣和四元混合氣三類(lèi)。常用的二元混合氣有Ar-He、Ar-N2、Ar-H2、Ar-O2...

工業(yè)上常用的焊接混合氣大致可能分為二元混合氣、三元混合氣和四元混合氣三類(lèi)。常用的二元混合氣有Ar-He、Ar-N2、Ar-H2、Ar -O2、Ar-CO2、N2-H2、CO2-O2等;常用的三元混合氣有Ar-He-CO2、Ar-He-N2、Ar-He-O2、Ar-CO2-O2 等;四元混合氣用得比較少,主要由Ar 、He、H2、O2、N2、CO2等配制而成.
常用焊接混合氣體